2024-09-18
2024年您考证了嘛?
如果取得了职业资格证书
这笔钱可以省了
在取得相关证书的当年
通过个人所得税APP
填报享受继续教育专项附加扣除
按照3600元的标准
享受税前定额扣除优惠
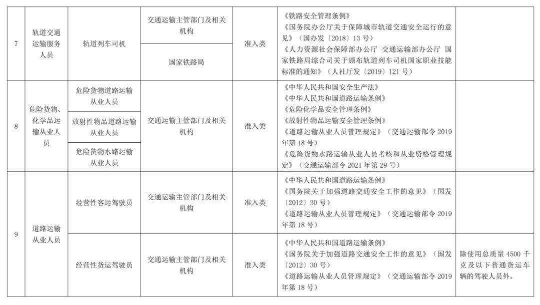
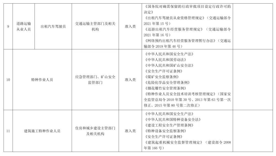
职业资格证书种类多、数量多
哪些能享受呢?
在填报继续教育专项附加扣除时
系统会提示
“不在《国家职业资格目录》内的
不属于可扣除的职业资格继续教育”

往下看↓
这些证书可扣除
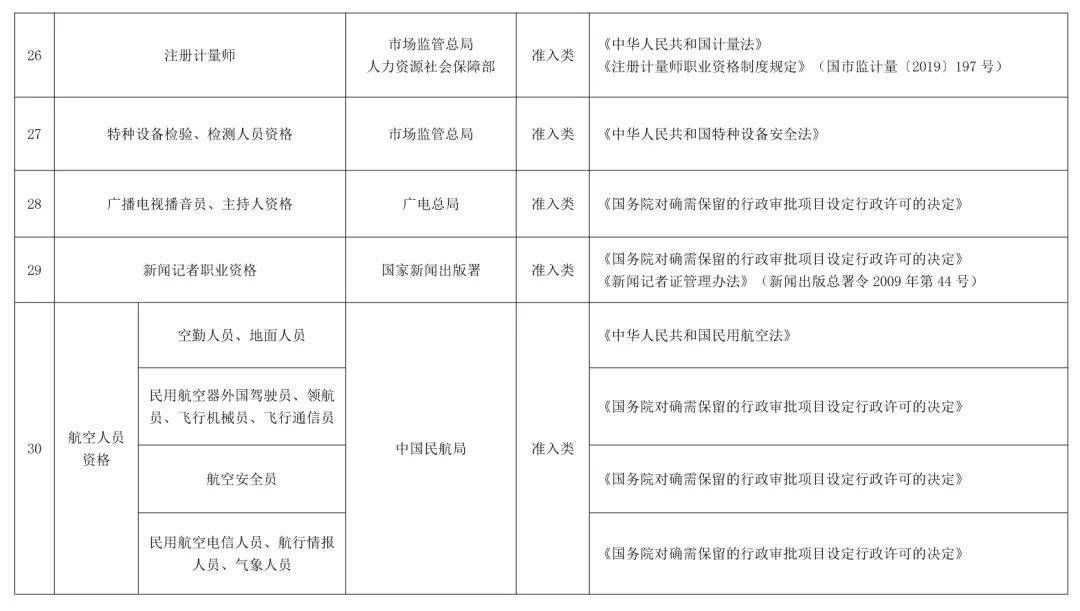
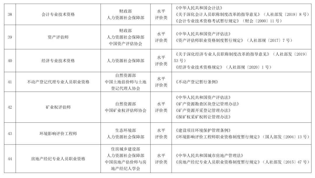
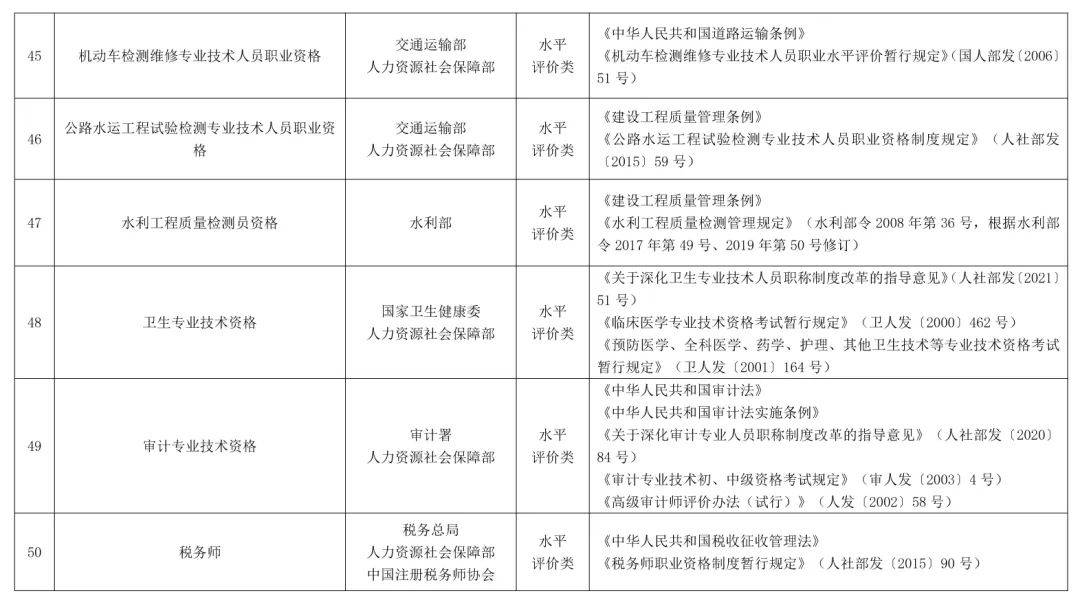
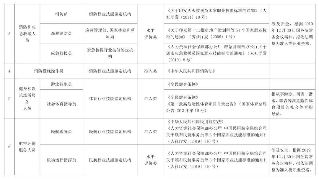
《国家职业资格目录》
由人社部发布
目前最新版本是2021年版
共计72项职业资格
其中专业技术人员职业资格59项
技能人员职业资格13项















怎样才能获得职业资格证书?
@心动的小伙伴
快收好这篇!
@专业技术人员
职业资格证书这么考
专业技术人员职业资格考试由政府部门统一组织或委托有关行业协会组织实施,以笔试为主。报考人通过考试后,可以获得专业技术人员职业资格证书或考试成绩合格证明。
政府部门、有关行业协会进行认定发证,如教师资格由教育部具体实施发证,法律职业资格由司法部具体实施发证,税务师资格由中国注册税务师协会具体实施发证。
取得专业技术人员职业资格
可以作为持证人专业水平和能力的证明
此外
准入类职业资格
还是在相关领域
依法进行注册执业的重要依据
证书长这样


准入类专业技术人员职业资格证书


水平评价类专业技术人员职业资格证书
报名看这儿

注意
证券期货基金业从业人员资格各次考试地点不同,精算师两次考试科目不同,具体安排以相关行业协会考试公告为准。
如遇特殊情况需要变更考试日期的,将提前另行通知。
国家职业资格考试实行统一大纲、统一命题、统一组织,要引导符合条件的专业技术人员通过正规渠道报名,切勿轻信虚假宣传。
积极推行考试报名证明事项告知承诺制,对虚假承诺行为和违纪违规行为加大惩处力度。
国家未指定任何培训机构开展职业资格考试培训工作,对不法培训机构打着“保过”幌子,招摇撞骗或组织实施作弊的,要依法追究责任。
报考条件、报名信息
可查询中国人事考试网
和各相关行业主管部门网站

注意!
专业技术人员职业资格考试实行考培分开,人力资源社会保障部门或人事考试机构未指定任何培训机构开展职业资格考试培训工作。
培训机构所谓的“命题专家”绝不是当届命题组成员,切不可被商家的营销手段蒙骗。
专业技术人员职业资格证书这么查
人力资源社会保障部门参与实施的专业技术人员职业资格证书,可通过中国人事考试网(www.cpta.com.cn)首页—“证书查验”栏目查询。
还可通过全国人社政务服务平台、国家政务服务平台、掌上12333APP、12333和电子社保卡等小程序查询核验。
专业技术人员职业资格证书查询
不受地域限制
不收取任何费用
人力资源社会保障部门未参与实施的
专业技术人员职业资格证书
可在有关行业主管部门的
官方网站查询
一键式查询网址送给大家↓
扫描查看
@技能人员
职业资格证书这样获得
技能人员职业资格考试与专业技术人员职业资格考试有所不同。由于从业人员多、涉及的门类多、且更注重对实际技能水平的考察,很难组织全国统一的考试。
技能人员职业资格证书
主要通过职业资格目录中
相应实施部门(单位)组织的
职业技能鉴定获得
证书长这样

技能人员职业资格证书(不含特种作业操作证等),从左到右依次为五级/初级工职业资格证书、四级/中级工职业资格证书、三级/高级工职业资格证书、二级/技师职业资格证书和一级/高级技师职业资格证书,封面颜色不同。



以高级技师为例
报名看这儿
技能人员职业技能鉴定的报名条件和安排,大家可联系职业资格目录中相应实施部门(单位)进行咨询,请查看2021年版《国家职业资格目录》↓


技能人员职业资格证书这么查
申请人可登录技能人才评价证书全国联网查询网站(zscx.osta.org.cn)或《国家职业资格目录(2021年版)》中的实施部门(单位)网站。
技能人员职业资格证书查询
不受地域限制
不收取任何费用
注意!
1.同一年度内取得多个职业资格证书,只能填报享受其中一个,即最多只能享受3600元扣除优惠;不同年度获得不同证书则可以多次享受。
2.继续教育专项附加扣除包含学历(学位)继续教育和职业资格继续教育,如果在一个年度内,既取得了职业资格证书,又存在学历(学位)继续教育,两者属于不同继续教育类型,可以叠加享受。即当年取得职业资格证书可享受3600元扣除优惠,学历(学位)继续教育最多可享受400×12=4800元扣除优惠,两者叠加一年最高可享受8400元税前扣除优惠。
提示:本单位组织的线上学习和水平能力测评均属企业自行组织的市场化行为,报名前请阅读《报名须知》,自愿报名并知晓发证单位和证书性质。
职业技能鉴定报名系统由国家计算机软件著作权登记(登记号:2020SR1172323)侵权必究
网站备案/许可证号:皖ICP备2022007684号-2 版权所有:中协在线职业技能鉴定中心
国家域名:技能鉴定报名系统.中国(编号:2020819016645246)